Tau?
So I wanted to build a chain of lights for my room and the logical question was of course "What is the nerdiest way to do this?". And I think I found it: On this chain of lights, every bulb (there are 10) is individually controlled via a Raspberry Pi and a relay - circuit board I built.

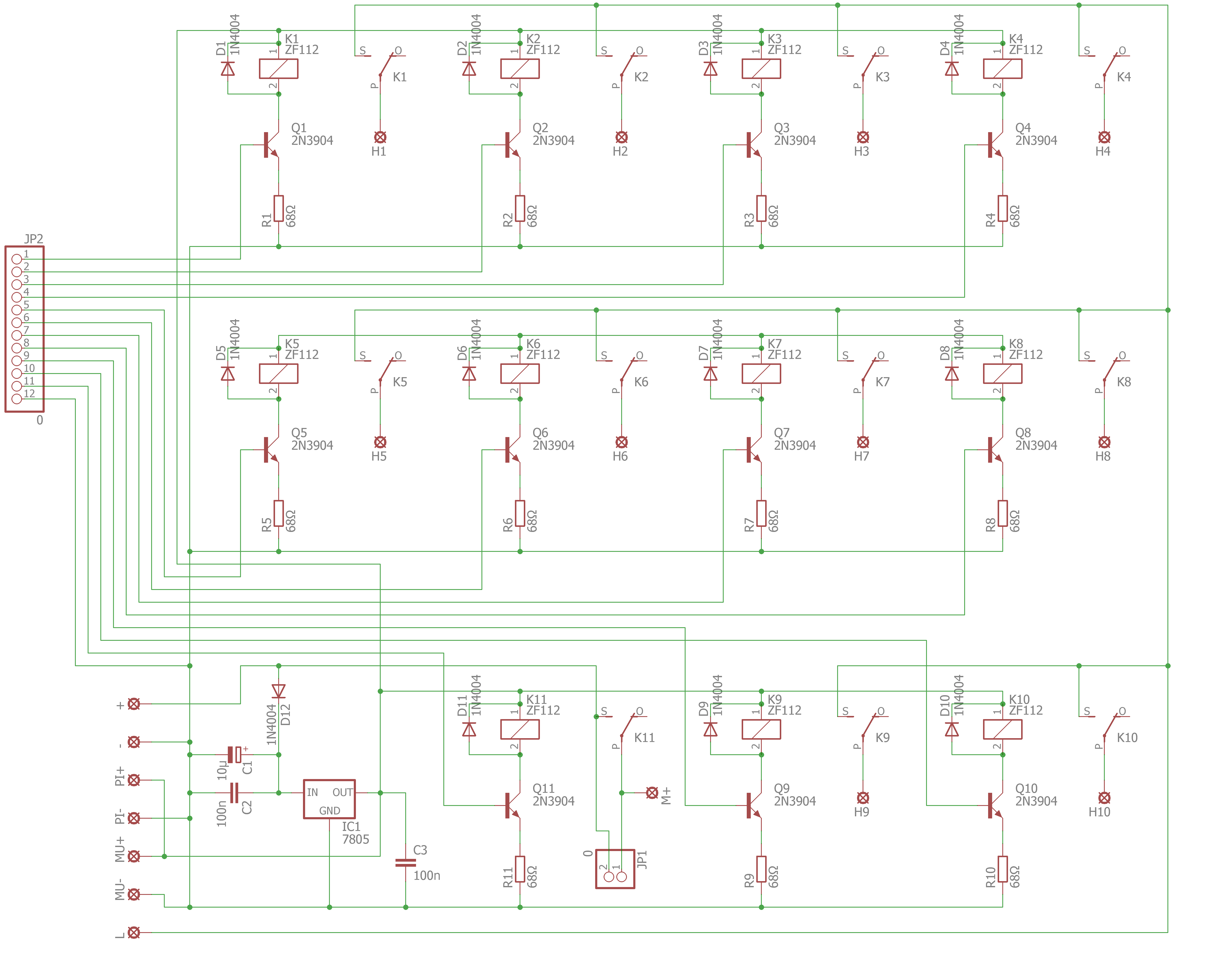
The "Tau-Board"
Schematic Project
Schematic Tau-Board
As you can see, this is a professionally executed project ;-)
Anyway, because the lights are
controlled by a Raspberry Pi, they can be accessed through the magic of the internet (hence this
website).
So if you want to control the lights in my room, click there:
Here
If you're confused why it's called "tau", click
here or
here.
It's called a Raspberry Pi (Yes, it's a very bad pun).

The lights in action
Loading...
No Connection
Why?Light Controls
Click the lights to turn them on and off.
Stats
Top Cities:
Tau Day 2017
This was about ten hours of live stream




